首页
学院概况
师资队伍
学术研究
本科生教育
研究生教育
团学工作
党建思政
招生就业
校友之家
团学工作
华体会(中国)动态
通知公告
内容分类
首页
学院概况
师资队伍
学术研究
本科生教育
研究生教育
团学工作
党建思政
招生就业
校友之家
团学工作
华体会(中国)动态
通知公告
相关链接
阅读华体会(中国)
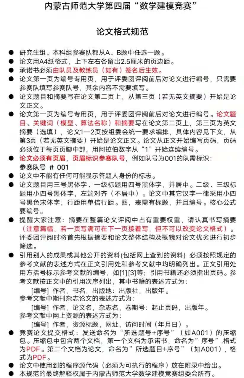
内蒙古师范大学第四届“数学建模竞赛”论文格式规范
[日期:2021-05-15]